how to cancel home chef on app
Log into your account. Thoroughly rinse any fresh produce and pat dry.
Personal Chefs There S An App For That The Hustle
Step 3 Scroll through the list of subscription on your account and click on Manage on the one you want to cancel.
. How to Cancel Your Home Chef Subscription by Phone. Go to the Account Information tab. This is a detailed guide on how to cancel home chef.
Turn oven on to 425 degrees. The last option is to cancel the membership via Telephone. How to cancel the subscription via Telephone.
These steps will enable you to cancel your home chef subscription successfully. For this you need to call Home Chef service at 872-225-2433. Login to access your account.
Click on the my account on the dashboard. Would you like to know how to cancel a home chef subscription online using the app or by phone call to home chef contact. In order to cancel your Home Chef account all you need to do is to follow these steps.
Calorie-conscious 30min Carb-conscious. This only takes a minute saving you time and money. 1 day ago Up to 10 cash back Meals starting at 799 per serving.
You can pause or cancel your subscription by going to the Home Chef website and selecting Account Information. To cancel your Home Chef subscription. Check out the instructions above to cancel your Home Chef membership.
To cancel your subscription simply log in click Account in the upper right corner of your dashboard and click on the Account Settings tab. You can also browse our directory for pages on how to cancel other popular subscription services. Managing finances can be.
How do I change my meal plan. Home chef is one of our favorite meal kit delivery services. Click on My Account in the top right corner.
Dont publicly post when. Step 1 Login and click on My Account in the upper right corner of your dashboard. Then tap and hold the app icon and select Delete App.
Fill in the form below and we will cancel your membership for you. Step 4 Select the reason why you want to cancel your Home Chef subscription Youll be taken to a list of about 15 reasons relating to why you want to cancel your Home. Line is your one-stop destination for all the information you need to delete your Home Chef account unsubscribe or cancel a free trial.
If youd like to personally reach out to Home Chef in order to cancel your subscription with them you can call them at. Get started with Rocket Money today so you never overpay again. Follow this guide to pause your Home Chef subscription.
How to cancel home chef orders great alternatives 2020. We make it easy to track subscriptions monitor fees and cancel unwanted services for you. Ask the representative to cancel your Home Chef Account.
Can I control which weeks I receive meals. Select My Account from the upper right-hand corner of your dashboard. The option to pause your subscription can.
Comply with the follow up prompts. Log in to the mobile app or Home Chef portal. Coarsely chop then separate pieces.
What meal plans do you offer. You will able to. You may also want to know how to cancel a.
Pat steak strips dry. In the Delivery Details section click the Pause Account. How do I change my password.
Pick up your phone and dial 872-225-2433. Scroll down to the Delivery. Be careful what you post on social media.
With Line subscribe get cash now and pay later. Cancelling through Dyme is very simple. How do I cancel my.
Pay close attention to any doors you may not normally lock. Let preheat at least 10 minutes. 1 day agoLock every door window and pet doors.
How To Cancel Home Chef Subscription 2022 Just 3 Easy Steps
Chef 2 You Bringing A Gourmet Meal To Your Home
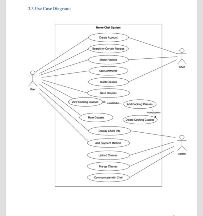
Solved 2 3 Use Case Diagram Home Chef System Create Account Chegg Com
How To Cancel Your Home Chef Account A Step By Step Guide
Home Chef Meal Kit Review Cnet
Home Chef Only Allows You To Pause Your Account If You Log Back In After They Automatically Resume Your Account And Send You Random Food Charging You R Assholedesign
How Local Home Based Cooks Can Work With The Chef Pin App
How Do I Cancel My Subscription Home Chef
How To Eat Healthy While Improving Your Cooking Skills How It Works Home Chef
In Home Chef On Demand App Prepares Its California Rollout California Business Journal
Western Kentucky University Restaurant Group The Semester Is Almost Over If You Re Looking For Ideas On How To Spend Your Meal Plan Dollars Dining Dollars Flex Or Big Red Dollars By
Amazon Com Chef Iq Smart Pressure Cooker 10 Cooking Functions 18 Features Built In Scale 1000 Presets Times Temps W App For 600 Foolproof Guided Recipes Rice Slow Electric Multicooker 6
Home Chef Promo Codes 60 Off In November 2022 Forbes
Meal Delivery Service Fresh Weekly Meal Kit Delivery Home Chef



